Domácí fotovoltaická elektrárna
Contents
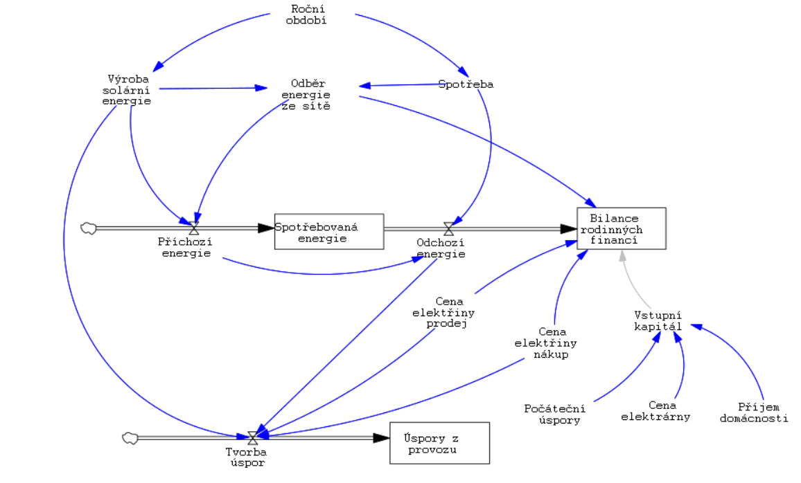
Domácí fotovoltaická elektrárna (Vensim)
Definice problému
V České republice se těší značné popularitě dotace na domácí fotovoltaické elektrárny pro rodinné domy. V důsledku těchto dotací vzniká zvýšená poptávka po fotovoltaických elektrárnách. Ve společnosti se vyskytují rozličné názory na efektivnost těchto domácích elektráren. Opravdu přináší slibovanou úsporu a kdy se vlastně nejvíce vyplatí? Cílem této simulace je zobrazit provoz fotovoltaické elektrárny s různými parametry a tyto provozy posléze porovnat s důrazem na rodinný rozpočet. Provoz je závislý na ročním období a zahrnuje výrobu fotovoltaické energie, výkon elektrárny, cenu elektrárny, ceny energií, odběr chybějící energie ze sítě, spotřebu energie domácností, odprodej přebytečné solární energie energetické společnosti a správu rodinných financí. Model využívá data získaná z bakalářské práce Daniela Hroděje z VUT Brno, jenž v této práci předzpracoval konkrétní data ke konkrétním fotovoltaickým elektrárnám a blíže se věnoval analýze provozu těchto elektráren.
Metoda
Na základě konzultace s vyučujícím byl zvolen simulační nástroj Vensim. Tento nástroj je vhodný pro sledování hodnot proměnných a jejich změn v čase. Úloha bude řešena tak, že se simulace spustí s různými parametry a průběhy simulací budou vzájemně porovnány. Model poskytuje prostor pro nekonečně mnoho variant spuštění simulace.
Pro řešení úlohy byl zvažován i nástroj Simprocess, který nakonec nebyl shledán jako vhodný ze dvou důvodů. Tím první je, že Simprocess klade větší důraz na posloupnost procesů a událostí, což není v této úloze vůbec praktické. Druhým důvodem bylo zajištění vyšší přehlednosti, kdy z modelu Vensimu jsou mnohem více patrné veškeré souvislosti.
Model
Model sleduje období 93 dnů a to na základě zvoleného parametru buď v letních nebo zimních měsících.
Roční období – Určuje období, ve kterém se model „odehrává“. Jedná se o konstantu a dle zvoleného nastavení může nabývat hodnot 1 (léto) nebo 0 (zima). = 1 ; = 0
Výroba solární energie – Dle proměnné roční období pracuje s letním nebo zimním výkonem solární elektrárny. Množství výkonu elektrárny, které vychází z naměřených dat a pomocí nich generuje náhodné hodnoty výkonu za den. =IF THEN ELSE(Roční období>0.5 , RANDOM NORMAL(8.1, 27.8 , 16.65 , 4.069 , 124 ) , RANDOM NORMAL(1.3, 21.8 , 7.209 , 4.616 , 124 ))
Odběr energie ze sítě – Vyvažuje nedostatečnou výrobu solární energie. Jedná se o rozdíl mezi spotřebou a výrobou solární energie. Podmínka ve vzorci zajišťuje, aby odběr energie ze sítě nebyl nikdy záporný.
=IF THEN ELSE(Výroba solární energie>=Spotřeba, 0 , Spotřeba-Výroba solární energie )
Spotřeba – Proměnná, která je taktéž závislá na ročním období. Domácnost z modelu využívá elektrické topení. Náklady na elektřinu jsou tedy v zimním období signifikantně vyšší. =IF THEN ELSE(Roční období>0.5, RANDOM NORMAL(29.75, 62.24 , 44.1 , 5.73 , 124 ) , RANDOM NORMAL(126.94, 148.7 , 139 , 4.29 , 130 ))
Příchozí energie – Vyjadřuje celkový tok elektřiny do domácnosti. =Výroba solární energie+Odběr energie ze sítě
Spotřebovaná energie – Vyjadřuje celkovou výši spotřebované energie v domácnosti za dané období. Počáteční hodnota je zvolena dle rovnoměrného rozdělení spotřeby v příslušném ročním období (např. pro léto: =RANDOM UNIFORM( 29, 62 , 123 )). Příchozí energie-Odchozí energie
Odchozí energie – Zobrazuje přebytečnou elektřinu, která odtéká do distribuční sítě a má pozitivní vliv na domácí rozpočet. Možná velmi drobná odchylka je podchycena funkcí IF, která případně eliminuje nežádoucí deviantní hodnoty. =IF THEN ELSE((Příchozí energie-Spotřeba)<0 , 0 , Příchozí energie-Spotřeba)
Bilance rodinných financí – Zobrazuje reálný fyzický konečný stav rodinných financí a jejich změnu v čase. Jako počáteční hodnota je zde proměnná vstupní kapitál. = Odchozí energie*Cena elektřiny prodej-Odběr energie ze sítě*Cena elektřiny nákup
Cena elektřiny prodej – Konstanta určující cenu výkupu elektřiny vyprodukované v domácí elektrárně. S patřičnými daty by mohla být nahrazena i dynamickým ukazatelem. Hodnota je odvozena z tržní ceny pro rok 2022.
=1,6
Cena elektřiny nákup – jedná se o průměrnou tržní cenu v roce 2022. Lze nahradit i dynamičtějšími ukazateli, ale vzhledem ke krátké časové ose modelu to není příliš vhodné. =7,15
Vstupní kapitál – Skládá se ze tří proměnných. Přičítají se počáteční úspory, příjem domácností a odečítá se pořizovací cena elektrárny. =Počáteční úspory-Cena elektrárny+Příjem domácnosti
Počáteční úspory – Částka, která pokrývá pořizovací cenu elektrárny a zpravidla ponechává rezervní finanční prostor. =400 000
Cena elektrárny – Reálná cena solární elektrárny. V rámci modelu se nabízí 3 možné varianty, které je třeba nastavit před spuštěním simulace.
=376540
Příjem domácností – Příjem vyjádřený čísly získanými od ČSÚ a upravené pro tuto úlohu (příjmy 2 členů domácnosti dohromady po dobu tří měsíců). =39771
Tvorba úspor – Zobrazuje přírůstek úspor, které přináší provoz solární elektrárny. Přírůstek se skládá jak z nefyzických přírůstků, tedy z množství energie, které nebylo třeba koupit od dodavatele, tak z přírůstků fyzických a to platbou za dodanou přebytečnou energii do distribuční sítě elektrárenské společnosti. Prodaná přebytečná energie je ale brána i jako úbytek, neboť spotřeba této energie v domácnosti přinese větší peněžní užitek než její prodej do distribuční sítě. Výroba solární energie*Cena elektřiny nákup-Odchozí energie*Cena elektřiny =nákup+Odchozí energie*Cena elektřiny prodej
Úspory z provozu – Konečný stav úspor, které přináší provoz elektrárny. Počáteční hodnota 0.
=Tvorba úspor
Výsledky
Spotřeba zkoumané domácnosti je dosti vysoká. Přes léto domácnost využívá elektrickou energii k provozu bazénu a zavlažování, naproti tomu v zimě se dům pomocí elektrické energie vytápí. Během vytváření modelu simulace vyplynulo najevo, že nemá smysl uvažovat provoz a kapacitu akumulátoru, neboť se v konečném důsledku na výsledcích vůbec neprojevuje.
Níže je možné vidět provoz elektrárny v grafech. Ani nejvýkonnější elektrárna z vybraných není schopná pokrýt kompletní spotřebu v letních měsících, aby alespoň 1x prodávala přebytečnou energii do sítě. V tomto případě u ceny elektrárny a jejího výkonu neplatí přímá úměra. Ve vybraných elektrárnách byla i dražší elektrárna cca o 55 tisíc, ale s nižším výkonem 4,5 kWp. Její vyšší cena pramení především z funkcí, které zjednodušují údržbu a ovládání elektrárny.
Simulace R1 – léto, reálné podmínky, nejvýkonnější elektrárna (4,7 kWp)
Jak je patrné z grafu rodinných financí, tak provoz elektrárny rozhodně není možné označit za ziskový. Tendence křivky je klesající, nicméně vycházíme ze statického budgetu, který byl definován na začátku a postupně z něj „odkrajujeme“, abychom později mohli snáze porovnávat s provozy v ostatních podmínkách.
Na grafu Úspory z provozu lze pozorovat přírůstek uspořených peněz v čase i s konečnou částkou lehce nad 10 tisíc Kč. Nutno podotknout, že se jedná o letní provoz a v dalších měsících provoz elektrárny není zdaleka tak výhodný, jako právě v létě.
Simulace R2 – zima, reálné podmínky, nejvýkonnější elektrárna (4,7 kWp)
Závěr
Z výsledných grafů a výsledkové tabulky lze odvodit několik závěrů.
Ekonomicky nejvýhodnější je spotřebovat veškerou vyprodukovanou elektřinu v domácí síti, neboť to přináší větší ekonomický užitek, než prodej nadbytečné energie do sítě. Z tohoto pohledu se zdá, že majitel dané nemovitosti tuto skutečnost naplňuje. Budova je natolik energeticky náročná, že v reálném provozu nikdy v žádném období elektřinu do sítě nedodává.
Nejvyšší vliv má na finanční stránku věci samozřejmě počasí. V zimním období nejen, že je nižší zisk slunečního svitu, ale zkoumaná domácnost má v zimním období více než trojnásobně vyšší spotřebu. Zde se tedy využití fotovoltaické elektrárny míjí účinkem. Navíc enormní spotřeba elektřiny za vytápění je až hrozivá a bylo by na místě zvážit jiný zdroj domácího tepla.
Ve výsledkové tabulce je možné vidět, že úspora v letním provozu je přibližně dvojnásobná oproti zimnímu období.
Pro zajímavost jsem se rozhodl uvést i teoretický provoz mnohem výkonnější elektrárny. Jelikož nejvýkonnější FVE přinášela z reálného provozu sotva uspokojující výsledky pro domácí rozpočet, do teoretického provozu byla zařazena elektrárna s výkonem 15,12 kWp, která je přibližně 3,2krát výkonnější, než nejvýkonnější elektrárna s reálnými daty. V zimním provozu se nepodařilo ani zdaleka s takto výkonnou elektrárnou dosáhnout přebytečné energie a zároveň zimní provoz nepřinesl tak vysokou úsporu oproti letnímu provozu. Letní provoz s touto elektrárnou byl jediný, kdy se podařilo dodávat elektřinu do sítě a pobírat z ní zisk. Takto výkonná elektrárna se v letním provozu dostala na téměř nulové výdaje za elektřinu. Překvapivý je také výsledek v zimním období, kde bilance rodinných financí je na tom pouze o necelých 11 tisíc lépe ve srovnání s elektrárnou, která má více než trojnásobně nižší výkon.
Získaný výkon z elektrárny Suntech (15,12 kWp) je v přepočtu na 1 kWp mnohem dražší a samozřejmě kvůli pořizovací ceně jsou tedy nutné mnohem vyšší počáteční úspory.
Simulace neuvažuje opotřebení solárních panelů, ke kterému ve značné míře dochází a ke konci životnosti solárních panelů může být jejich efektivita snížena až o 20 %, což se opět bude projevovat na rodinných financích.
V tabulce lze vypozorovat, že rodinné finance jsou v zimním období u všech elektráren velmi podobně zatížené. Elektrárny bez ohledu na výkon naráží na limity, které jim nastavuje sluneční svit. Elektrárny s výkonem 4,7 kWp a 4,5 kWp dosahují v obou obdobích velmi podobných hodnot, vzhledem k pořizovací ceně a lehce vyššímu výkonu by se dala doporučit k provozu elektrárna s výkonem 4,7 kWp.
Úspory z provozu fotovoltaických elektráren nejsou nikterak ohromující a bude tomu tak u většiny dnešních FVE. Návratnost za nákup těchto zařízení se pohybuje mezi 10-20 lety a smysl provozování FVE je dle mého názoru spíše sporadický a nebýt státních dotací, nemělo by provozování zřejmě smysl vůbec.
Reference
ANALÝZA PROVOZU FOTOVOLTAICKÉHO SYSTÉMU RODINNÉHO DOMU S AKUMULACÍ ELEKTRICKÉ ENERGIE, Daniel Hroděj, Brno, 2017
Data poskytnuté společností Elektro-sychra s.r.o.
ceny energií z webů: kurzy.cz, https://www.nemakej.cz/vykup-prebytku-2022---mikrozdroj-je-fajn,-mit-licenci-je-lepsi-o561, https://www.energie123.cz/elektrina/ceny-elektricke-energie/cena-1-kwh/, https://www.cez.cz/edee/content/file/produkty-a-sluzby/obcane-a-domacnosti/elektrina-2016/cez_cz_ele_cenikmoo_2016-01-01_comfort.pdf
Příjmy domácností dle dat Českého statistického úřadu.
Veškerá data s podrobnostmi a jejich zdroje lze nalézt v přiloženém souboru Data.xlsx.









