Dopad války na sklizeň obilnin a luskovin na Ukrajině

From Simulace.info
Jump to: navigation, search

Název simulace: Analýza Dopadů Faktorů na Zemědělskou Produkci

Autor: Yuliia Potip

Typ modelu: Systémová dynamika

Modelovací nástroj: Vensim

Definice problému

Válka představuje vážný a zásadní zásah do socioekonomických struktur společnosti, který má dalekosáhlé dopady na všechny sektory, včetně zemědělství. V konfliktních zónách je zemědělská produkce často vážně narušena, což má za následek nedostatek potravin, ztrátu příjmů pro farmáře a vážné ekonomické a sociální důsledky pro celou společnost. Cílem této simulace je analyzovat a předpovědět vliv války na zemědělskou produkci s použitím systémové dynamiky. Model se zaměřuje na kvantifikaci dopadů války na oseté plochy, sklizeň, objem produkce a odbyt obilí. Simulace má za cíl poskytnout důležité vhledy, které mohou pomoci v plánování humanitární pomoci, obnově zemědělské infrastruktury a strategiích pro zajištění potravinové bezpečnosti v postkonfliktních oblastech.

Metoda

Pro simulaci dopadů války na zemědělskou produkci byl vybrán Vensim, což je software pro modelování systémové dynamiky. Tento nástroj umožňuje komplexní modelování feedbackových smyček a dynamických vztahů mezi různými proměnnými, což je klíčové pro pochopení interakcí v rámci zemědělských systémů ovlivněných válkou.

Model

Model je strukturován tak, aby zahrnoval klíčové proměnné ovlivňující zemědělskou produkci v kontextu války, včetně osetých a sklizených ploch, objemu produkce a odbytu obilí. Model také zahrnuje proměnné reprezentující ztráty na plochách, spotřebu osiva a narušení zemědělské produkce.

Data

Simulace zahrnovala následující data:

  • Průměrná osetá plocha před válkou: Hodnota, která reprezentuje průměrnou velikost oseté plochy před začátkem simulovaného období, sloužící jako referenční bod pro srovnání a výpočet změn.
  • Průměrná sklizená plocha před válkou: Průměrná velikost sklizené plochy před začátkem simulace, používá se k měření změn ve sklizni během simulovaného období.
  • Průměrný objem produkce před válkou: Výchozí hodnota celkové produkce obilí před začátkem simulace, která umožňuje srovnání s následnými roky.
  • Průměrný odbyt: Průměrné množství obilí prodaného před začátkem simulace, poskytuje základ pro sledování změn v odbytu.

Stálé proměnné, které byly použity pro inicializaci modelu a neměnily se během simulace, zahrnují:

  • Spotřeba osiva = 0.2: Tato hodnota udává množství osiva potřebného na jednotku plochy (ha), které je klíčové pro výpočet množství obilí určeného k setí.
  • Koeficient ztráty z předchozí oseté plochy = 0.5: Odhaduje ztráty na oseté ploše, které nastanou v důsledku různých faktorů jako jsou škůdci, nemoci nebo nepříznivé klimatické podmínky.
  • Koeficient ztráty z předchozí sklizené plochy = 0.05: Představuje ztráty, které se vyskytnou po sklizni, včetně ztrát během uskladnění nebo transportu.
  • Výnos na jednotku plochy = 4: Tato hodnota udává, kolik tun obilí je typicky vyprodukováno na jeden hektar oseté plochy.
  • Koeficient ztráty při produkci = 0.002: Procentuální vyjádření produkčních ztrát, které nastávají během procesu produkce, například během zpracování nebo při ztrátách spojených s kvalitou produktu.

Proměnné Změny: V rámci simulace zemědělské produkce byly použity specifické vzorce k kvantifikaci a modelování klíčových proměnných: změny oseté plochy, sklizené plochy, produkce, odbytu a narušení produkce. Tato analýza pomáhá porozumět dynamice zemědělského sektoru a plánovat odpovídající strategie.

  • Změna oseté plochy (%) = ((Osetá plocha - Průměrná osetá plocha před válkou (2020, 2021))/Průměrná osetá plocha před válkou (2020, 2021))*100 (Vypočtená hodnota ukazuje, o kolik procent se aktuální osetá plocha liší od průměrné oseté plochy před válkou. Kladná hodnota značí nárůst, zatímco záporná hodnota ukazuje pokles.)
  • Změna sklizené plochy (%) = ((Sklizená plocha - Průměrná sklizená plocha před válkou (2020, 2021))/Průměrná sklizená plocha před válkou (2020, 2021))*100 (Vypočtená hodnota ukazuje, o kolik procent se aktuální sklizená plocha liší od průměrné sklizené plochy před válkou. Kladná hodnota značí nárůst, zatímco záporná hodnota ukazuje pokles.)
  • Změna objemu produkce (%) = ((Objem produkce - Průměrný objem produkce před válkou (2020, 2021))/Průměrný objem produkce před válkou (2020, 2021))*100 (Vypočtená hodnota ukazuje, o kolik procent se aktuální objem produkce liší od průměrného objemu produkce před válkou. Kladná hodnota značí nárůst, zatímco záporná hodnota ukazuje pokles.)
  • Změna odbytu obilí (%) = ((Odbyt obilí - Průměrný odbyt obilí před válkou (2020, 2021))/Průměrný odbyt obilí před válkou (2020, 2021))*100 (Vypočtená hodnota ukazuje, o kolik procent se aktuální odbyt obilí liší od průměrného odbytu obilí před válkou. Kladná hodnota značí nárůst, zatímco záporná hodnota ukazuje pokles.)

Proměnná narušení zemědělské produkce:

  • Narušení zemědělské produkce (%) = (Změna objemu produkce (%) + Změna odbytu obilí (%))/2 (Tento vzorec je užitečný pro vyhodnocení celkového dopadu vnějších a vnitřních faktorů na zemědělský sektor. Průměrováním změn ve výrobě a distribuci poskytuje tento vzorec holistický pohled na to, jak jsou různé aspekty zemědělského systému ovlivněny)

Statistické modelování v simulaci zemědělské produkce

Cíl statistického modelování

Hlavním cílem statistického modelování v této simulaci bylo kvantifikovat a formálně popsat vztahy mezi klíčovými zemědělskými proměnnými, aby bylo možné přesně předpovídat dopady různých faktorů na zemědělskou produkci. Modelování bylo zaměřeno na zjištění, jak proměnné jako osetá plocha, sklizená plocha a objem produkce reagují na externí a interní změny, včetně narušení způsobeného válkou nebo jinými faktory.

Ověření Modelu

K ověření přesnosti a spolehlivosti regresních modelů byly použity následující statistické parametry:

  • R-squared (R²): Tento koeficient determinace ukazuje, jak dobře regresní model vysvětluje variabilitu závislé proměnné. Vyšší hodnota R² naznačuje, že model lépe odpovídá pozorovaným datům. Například, R² hodnota blízká 1 znamená, že model efektivně vysvětluje většinu variabilit ve sklizené ploše na základě změn v oseté ploše.
  • P-hodnoty: Byly použity k určení statistické významnosti jednotlivých koeficientů v modelu. P-hodnota menší než 0.05 indikuje, že daný koeficient má významný vliv na závislou proměnnou.
  • Standardní chyba: Poskytuje odhad variability koeficientu, což pomáhá posoudit přesnost odhadů.

Metodika a výsledky

Statistické modelování bylo provedeno pomocí lineární regrese, která umožnila odhadnout koeficienty pro jednotlivé vztahy mezi proměnnými. Zde jsou klíčové vzorce získané z modelování a jejich význam:

vzorce pro celostátní model

  • Sklizená plocha = 1.040 * Oseta plocha - 848.51 (Tento vzorec naznačuje, že sklizená plocha je přibližně 1.040krát větší než osetá plocha, což odráží efektivitu a účinnost zemědělských praxí a technologií, které umožňují získat více sklizně z každého hektaru oseté plochy. Konstanta -848.51 může odrážet základní ztráty nebo náklady, které nejsou přímo úměrné oseté ploše.)
  • Odbyt obilí = (−0.000333 × Objem produkce + 50.491) × Objem produkce / 100 (Tento vzorec modeluje odbyt obilí jako funkci objemu produkce, kde změny v objemu produkce mají lineární dopad na odbyt. Koeficient -0.000333 naznačuje mírný pokles odbytu s rostoucím objemem produkce, což může odrážet tržní nasycení nebo sníženou poptávku za vyšších úrovní produkce.)

vzorce pro modely podle typu zemědělského podniku

Typ - Domácnost

  • Sklizená plocha = 1.038 * Oseta plocha - 164.64

Typ - Podnik

  • Sklizená plocha = 1.038 * Oseta plocha - 529.42

Typ - Soukromá farma

  • Sklizená plocha = 1.050 * Oseta plocha - 156.62

Výsledky

Celostátní model

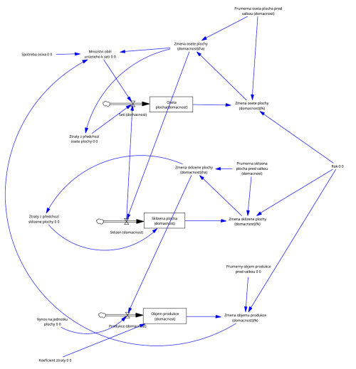
Obrázek, zobrazuje schéma systémového modelu, které ilustruje různé proměnné a jejich vzájemné vztahy v kontextu zemědělské produkce. Tento diagram je typický pro modelování systémové dynamiky, kde každý uzel reprezentuje proměnnou nebo proces a šipky ukazují, jak tyto proměnné interagují nebo se navzájem ovlivňují.

Schéma systémového modelu, které ilustruje různé proměnné a jejich vzájemné vztahy v kontextu zemědělské produkce


Z výsledků je patrné, že došlo k výraznému poklesu jak v množství obilí určeného k setí, tak v rozloze oseté plochy. Tento trend může mít vážné důsledky pro produkční kapacitu a může vyžadovat zásahy pro stabilizaci zemědělské produkce. Klesající procentuální změna oseté plochy naznačuje rostoucí problémy, které mohou vyžadovat důkladnou analýzu a strategické plánování pro zlepšení situace.

Výsledky oseté plochy

Tyto grafy naznačují vážný a stále se zhoršující stav ve sklizni obilí. Pokles sklizené plochy může mít významný dopad na produkci obilí, což by mohlo vést k nižší dostupnosti obilovin pro spotřebu nebo export a může mít širší sociálně-ekonomické dopady.

Výsledky sklizené plochy

Výsledky naznačují, že sektor obilovin prošel značným kolísáním během pětiletého období, které ovlivnily produkční schopnosti. Pokles v roce 2022 mohl být způsoben extrémními událostmi, jako válečné konflikty. Následné zotavení ukazuje na efektivitu přijatých opatření, jako jsou možná zavedení nových technologií, zlepšené metody pěstování nebo vládní podpůrné programy pro zemědělce.

Výsledky produkce

Stabilita v absolutním odbytu obilí napříč lety s krátkým poklesem a následným nárůstem v procentuálním vyjádření naznačuje, že odvětví obilovin dokázalo efektivně reagovat na potenciální výzvy nebo narušení. Krátkodobý pokles v roce 2022 mohl být způsoben začátkem válečného konfliktu, zatímco rychlý návrat k předchozím úrovním v letech 2023 a 2024 může značit úspěšné zvládnutí teto výzvy a obnovení původních distribučních a prodejních kapacit.

Výsledky odbytu obilí

Graf "Narušení zemědělské produkce (%)" zobrazuje procentuální změnu, která se vypočítá jako průměr ze změn objemu produkce a změn odbytu obilí. Tento graf poskytuje informace o celkovém vlivu, jaký mají tyto faktory na zemědělskou produkci v daném období od roku 2020 do roku 2024.Graf naznačuje, že zemědělský sektor dokázal postupně obnovit svou kapacitu po vážném narušení. Tato informace je klíčová pro plánování budoucích investic do zemědělství, řízení rizik a přípravu na možné budoucí šoky.

Výsledky narušení zemědělské produkce

Modely podle typu zemědělských podniků

Podnik

Model pro typ - Podnik
Výsledky pro typ - Podnik

Shrnutí situace pro typ zemědělského podniku "podnik" v letech 2020 až 2026 ukazuje výrazné poklesy v oseté a sklizené ploše a objemu produkce. Došlo k průběžnému poklesu sklizené plochy, který dosáhl až 60 % do roku 2026. Podobně jako sklizená plocha, i osetá plocha vykázala nepřetržitý pokles, což může odrážet vlivy jako změny v zemědělských praktikách, ekonomické tlaky a válka. Výkyvy v objemu produkce, kde po stabilním období došlo v roce 2022 k prudkému poklesu a následnému částečnému zotavení, ale ne na úroveň počátečních hodnot.

Domácnost

Model pro typ - Domácnost
Výsledky pro typ - Domácnost

]

Data naznačují, že domácnosti v tomto období čelily významným výzvám, které vedly k poklesu v oseté a sklizené ploše i v produkci. Tyto změny mohou mít značný dopad na udržitelnost a finanční stabilitu domácností, které se spoléhají na zemědělství jako hlavní zdroj příjmů. Takové informace jsou klíčové pro plánování zemědělských intervencí a mohou být důležité pro rozhodnutí o budoucích investicích do zemědělské podpory a infrastruktury.

Soukromá farma

Model pro typ - Soukromá farma
Výsledky pro typ - Soukromá farma

Pro soukromé farmy data ukazují významné změny v hospodaření, které vedly k výraznému poklesu v oseté a sklizené ploše. Objem produkce, ačkoliv volatilní, ukazuje známky stabilizace v posledních letech, což může naznačovat adaptaci na nové podmínky a možné zlepšení v technologiích a metodách zemědělství. Tato analýza může pomoci ve formulaci strategií pro zvýšení udržitelnosti a zlepšení efektivity produkce v náročných podmínkách.

Porovnání trendů pro tři typy zemědělských podniků

Porovnání trendů pro tři typy zemědělských podniků – "podnik", "domácnost", a "soukromá farma" – odhaluje několik klíčových vzorců a rozdílů v oseté ploše, sklizené ploše a objemu produkce od roku 2020 do roku 2026:

  • Všechny tři typy podniků vykazují výrazný pokles jak v oseté, tak ve sklizené ploše. Poklesy se pohybují okolo 50-60 % k roku 2026, což ukazuje na široce rozšířený trend snižování zemědělské činnosti nebo efektivity v celém sektoru.
  • Volatilita v objemu produkce se liší mezi typy. Zatímco "podnik" a "soukromá farma" ukazují na prudké poklesy a následné stabilizace nebo mírná zlepšení po roce 2023, "domácnost" vykazuje stabilnější pokles bez dramatických změn. To může odrážet rozdíly v odolnosti a adaptabilitě různých typů zemědělských podniků vůči externím šokům a změnám trhu.
  • Srovnání ukazuje, že i přes univerzální poklesy ploch, efektivita produkce (výnos na jednotku plochy) se může lišit. Například, i přes pokles plochy, "soukromá farma" a "podnik" ukázaly známky zotavení nebo stabilizace produkce, což naznačuje zlepšení v technologiích nebo managementu. Na druhou stranu, "domácnost" zůstává relativně stabilní, což může odrážet méně dynamické reakce na tržní a environmentální výzvy.

Závěr

Model ukazuje, že zatímco některé proměnné jako odbyt obilí zůstaly relativně stabilní, jiné jako osetá a sklizená plocha vykazovaly výraznější fluktuace. Tyto výkyvy odrážejí vliv vnějších šoků a interních zásahů na zemědělský sektor. Výrazné narušení zemědělské produkce v roce 2022, jak ukázaly grafy, bylo následně částečně vykompenzováno obnovou v letech 2023 a 2024. Tento trend naznačuje schopnost sektoru adaptovat se a reagovat na narušení, ačkoliv plná obnova může být delší proces. Postupné zlepšení v objemu produkce a procentuální změně odbytu po prudkém poklesu naznačuje, že zemědělský sektor začal znovu nabírat na síle, což může být výsledkem úspěšných politik, zlepšení podmínek nebo technologického pokroku.

Potenciální zlepšení

1. Vytvoření Regionálních Modelů:

  • Návrh: Bylo by prospěšné vytvořit regionalizované modely, které by podrobně zkoumaly, jak válka ovlivnila specifické regiony. Vzhledem k tomu, že některé regiony zažily v průběhu války značné ztráty a destrukci, zatímco jiné zůstaly relativně nedotčené, takový přístup by poskytl přesnější náhled na ekonomické a sociální dopady konfliktu na zemědělství.
  • Důvod nevytvoření: Hlavní překážkou pro realizaci těchto modelů je nedostatek dat. V regionech, které byly válkou nejvíce postižené, mohlo dojít k přerušení sběru dat nebo k cílenému neoznamování klíčových statistických údajů ze strany státních autorit, možná kvůli bezpečnostním obavám nebo chaosu způsobenému konfliktem.

2. Zahrnutí Počtu Pracovníků ve Zemědělství:

  • Návrh: Přidání údajů o počtu pracovníků ve zemědělství by bylo užitečné, protože migrace a odtok obyvatelstva z válečných zón mohly významně ovlivnit zemědělskou produkci. Zemědělská práce je velmi pracovně náročná, a pokles počtu dostupných pracovníků může mít přímý dopad na množství osetých a sklizených ploch i na celkový objem produkce.
  • Důvod nezahrnování těchto dat: Hlavním důvodem, proč nebyly tyto informace zahrnuty, je absence přesných a spolehlivých dat. V oblastech sužovaných konfliktem je často narušen normální sběr dat, a informace o pracovní síle mohou být fragmentované nebo zastaralé. To komplikuje jakékoli pokusy o analýzu vlivu demografických změn na zemědělskou produkci.

Reference

Kód modelu

File:Dopad valky na sklizen obilnin a luskovin na Ukrajine.mdl