Economy of medieval farmer
The Medieval period, or Middle Ages, is often defined as the period in European history starting in the 5th century, after the fall of the Roman Empire, and ending during the 14th or 15th century [1] . During this time, the conditions of the rural peasantry changed marginally [2]. In most of Europe it was usual for the farmers to live in serfdom, meaning that most of their actions, directly or indirectly, had to be approved by their lord. For example, serfs were not allowed to leave the lands of their lord unless they had permission or were forced to do so. The wish for control through feudalism combined with the threat of raids from Vikings or Muslims, caused a centralization of rural societies in manors. These manors contained a village, fields for farming, a church, and a varying amount of shops, such as a blacksmith. By submitting to their lord’s legal authority the peasantry were provided protection by their lord and his soldiers. The collectivization that followed from this centralization also provided the peasants with benefits such as shared tools and animals.
Until the 12th century, as many as 90% of Europe’s population made their living through agricultural means, and the majority did so through farming [3]. The freedom of the serfs varied greatly across Europe, with France being quite restrictive, while the mountain regions of Germany were considered highly autonomous [4]. For this systematic description, we will consider the economy of a medieval farmer. He will have some amount of autonomy. He will pay rent to his lord for the privilege of using the land, but will be able to use the produced goods as he himself pleases. We will also consider him to be part of a community, and he must provide for his family. It should be noted that the main source used for this description will be Backman R. Clifford's The World of Medieval Europe.
Contents
- 1 Variables
- 1.1 Economy of a Medieval Farmer
- 1.2 Revenue
- 1.3 Price of Goods
- 1.4 Economy of Village
- 1.5 Goods for sale
- 1.6 Crop Yield
- 1.7 Land fertility
- 1.8 Temperate Weather
- 1.9 Ploughing Technique
- 1.10 Village’s access to oxes or horses
- 1.11 Tools
- 1.12 Village’s access to metals
- 1.13 Labour
- 1.14 Labourers in Household
- 1.15 Members of Household
- 1.16 Food for Family
- 1.17 Land rented
- 1.18 Pillaging
- 1.19 Lord’s ability to protect
- 1.20 Economy of Lord
- 1.21 Expenses
- 1.22 Tool maintenance
- 1.23 Other maintenance
- 1.24 Land Rent
- 1.25 Land Rent Rate
- 1.26 Generosity of Lord
- 2 Model
- 3 Feedback Loops
- 4 Future Improvements
- 5 Citations
- 6 Signature
Variables
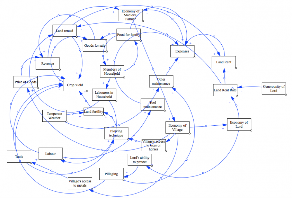
The layout of the assignment will be so that I will explain a variable, why it is included, and which variables affect said variable, and how and why they affect it. A systematic description of the economy of a medieval farmer starts with two basic parameters; the revenue of the farmer, and the expenses of the farmer. These are the two cornerstones of any household economy, but there are a large number of factors that affect both these parameters.
Economy of a Medieval Farmer
The economy of a medieval farmer is in short affected by his revenues and his expenses.
Revenue affects the farmer’s economy positively, as this is money coming into the household.
Expenses affect the farmer’s economy negatively, as this is money going out of the household.
Revenue
Revenue is affected by two variables: The price of the good the farmer produces, and the quantity of the good he is selling at the market. The revenue is simply the product of the variables. We will assume that the farmer only produces one good, for example grain.
Price of Goods affect revenues positively, as the farmer can sell his goods for more.
Goods for sale affect revenues positively, as the farmer can sell more goods.
Price of Goods
The amount of money the farmer can sell his goods is mainly affected by the Economy of the Village he lives in. If one farmer in the village is able to produce a surplus, we might expect this to be caused mainly by common variables such as weather. As a result, we might expect the village to export their surplus, or let some of the farmers take on other occupations, for example in the industrial sector, providing growth to the village [5]. This might not directly increase the price of grain, but it might help reduce price of other goods, such as metal, thereby increasing the farmers purchasing power.
Economy of Village affects Price of Goods positively.
Economy of Village
Economy of the village the farmer lives in might be the most important factor when considering his own economy. While there are a significant number of factors affecting this variable, we will only consider one as Economy of Medieval Village is an entirely other assignment. When the farmers of the village have a good economy, we might consider that the village has a good economy. Therefore, the Economy of Medieval Farmer is the only variable in our system that affects the economy of the village.
Economy of Medieval Farmer affects Economy of Village positively.
Goods for sale
We will consider that the farmer and his family eats some of the goods they produce, and sell everything in abundance. The amount of goods produced is solely affected by the crop yield.
Food for family affects Goods for sale negatively.
Crop Yield Crop Yield affects Goods for sale positively.
Crop Yield
Crop Yield is probably the single most important factor for the individual farmer. It’s how much the farmer’s crop has yielded of his produced good.
Land fertility affects Crop Yield positively. The better land the crop is on, the better the yield.
Labour affects Crop Yield positively. The crop must be worked by the farmer, and the amount of labour put in it will directly influence the yield it provides.
Land rented affects Crop Yield positively. If the farmer wishes to work a large crop, he must rent more land from his lord.
Tools affect Crop Yield positively. Better tools will allow the farmer to use less time per acre of land.
Pillaging affects Crop Yield negatively. If the farm is pillaged by barbarians or parties of war, they might decide to burn or steal the crops. Likewise, the lord of the village might decide to use the scorched earth tactic to starve out enemies.
Land fertility
Land fertility determines how good the land is.
Temperate Weather affects Land fertility positively. Warm and rainy weather is good for the land. We also include mild winters in this variable.
Ploughing technique affects Land fertility positively. Ploughing the land in the right way allow it to grow more crops.
Temperate Weather
Temperate Weather is not affected by any factor within the system, and is therefore an exogenous variable. Even so, its importance is vital. The years from 1050 to 1300 were, according to Backman extraordinarly clement [6]. As a result agriculture was raised to a level above mere substinence, allowing for technological and societal improvements.
Ploughing Technique
In most villages the community would come together for ploughing [7]. They would band the village’s resources together and help each other out. Resources used were mainly oxes or horses dragging heavy ploughing tools.
Village’s access to oxes or horses affects Ploughing Technique positively.
Tools affect Ploughing Technique positively.
Village’s access to oxes or horses
Medieval villages often shared oxes and horses to be used for heavy ploughing [8]. What exactly determines the village’s access to oxes or horses might be a number of factors. For example, geography would be an important factor. For this system we will simply assume that the Economy of the Village is the only relevant factor.
Economy of Village affects Village’s access to oxes or horses positively.
Tools
Tools were also often shared by villagers as the access to metal could vary among villages [9]. The village often had a blacksmith who would make tools, and groups of villagers would buy from him. We will assume that the access to metals is the only factor affecting this variable.
Village’s access to metals affects tools positively.
Village’s access to metals
Whether a village had access to metal could be determined by geography alone [10]. If they were close to a mine, they might have easy access to metals. For simplicity, we will again assume that Economy of the Village is the only variable affecting this variable.
Economy of Village affects Village’s access to metals positively.
Labour
The amount of labour might be affected by many factors. For example, the work ethic of the farmer, or illness might be important factors. We will, however, only include the number of workers in the household as a factor. When there are more labourers in the household, the household is able to put more labour into the crops.
Labourers in Household affects Labour positively.
Labourers in Household
When a child reached a certain age, they would have to carry their weight on a medieval farm.
Members of Household affects Labourers in Household positively.
Members of Household
The household of a medieval farmer is often quite different than what we might picture us [11]. The number of family members living under the same roof could be huge, and there had to be enough food to go around to feed everyone. Especially small children, not yet able to work, were an expense for the family. Given enough food, however, and with no means for contraception, the household could expand quickly under the right conditions.
Food for family affects Members of Household positively.
Food for Family
Every member of the household needs food. Some of the food can be taken from the goods produced, while other food must be bought at the market. The number of household members increases the need for food.
Members of Household affects Food for family positively.
Land rented
The amount of land rented from the landowner could heavily influence the crop yield. Without enough labourers to work the land, however, it might instead become a huge expense. The price of renting land also determines how much land the farmer is willing to rent.
Labourers in Household affects Land rented positively.
Land rate rent affects Land rented negatively.
Pillaging
Pillaging might be one of the more unforeseen and devastating variables to affect the medieval farmer. If it should occur, it might destroy all crop yields and cause damage to the household’s house. The lord of the village has pledged to protect the villagers, but might not always be able to do so.
Lord’s ability to protect affects Pillaging negatively.
Lord’s ability to protect
Whether the lord is able to protect his manor or manors is dependent on a large number of variables. For example, alliances and politics might be important. For this system we will consider only the Lord’s economy as an important factor, allowing upkeep for his soldiers, or the hire of mercenaries.
Economy of Lord affects Lord’s ability to protect positively.
Economy of Lord
If the lord’s demesne includes other assets than the system village there might be several factors to determine his wealth. For this system we will only consider the economy of the system village as a vital factor to the lord’s economy. If the village is doing good economically, its peasants will rent land from the lord and provide him with money.
Economy of Village affects Economy of Lord positively.
Expenses
Expenses of the medieval farmer is the second major variable in determining his economy. It’s mainly affected by rent that must be paid to the lord, maintenance, and food.
Land Rent affects Expenses positively.
Food for family affects Expenses positively.
Tool maintenance affects Expenses positively.
Other maintenance affects Expenses positively.
Tool maintenance
We will consider that using tools by the community imposes a fee that must be paid [12]. This pot will be used to fix tools whenever they break. We will assume that the more labour the farmer and his household puts into the crop, the more they must pay for tool maintenance.
Labour affects Tool maintenance positively.
Other maintenance
Whenever the households home or other assets break, it must be fixed. We will assume that harsh weather conditions might cause this, or require reinforcements. If the village experiences a raid, it is also rational to assume destruction as a result. As the materials used for homes were quite crude, they might not impose any direct monetary cost, but we will consider the labour put in as an expense [13].
Temperate Weather affects Other maintenance negatively.
Pillaging affects Other maintenance positively.
Land Rent
Land Rent is imposed by the lord for the privilege of using his land [14]. This practice varied across different regions, with some lords instead taking what farmers produced instead, practically making the farmers slaves. In our model the farmer pays a fee, but is willing to use his products as he chooses. Land Rent is the product of the number of acres rented and the rate imposed by the lord.
Land rented affects Land Rent positively.
Land Rent Rate affects Land Rent positively.
Land Rent Rate
The lord has the autonomy to set the land rent rate he himself chooses [15]. As serfs, the farmers are usually not allowed to leave his manor to travel anywhere else, and a low rate is therefore only chosen through the generosity of the lord, or because of its long term benefits. We therefore assume that a financially stable and generous lord might decide on a lower rate for rent. The rate could also be chosen based on the supply and demand of land, but we will try to simplify the model by excluding these variables.
Generosity of Lord affects Land Rent Rate negatively.
Economy of Lord affects Land Rent Rate negatively.
Generosity of Lord
How generous the lord is, is embedded in his character. We will consider it a totally exogenous and stochastic variable that changes whenever the current lord is succeeded.
Model
Feedback Loops
The model creates a huge number of feedback loops. For this reason, we will only look at the loops concerning the main variable of the model; Economy of Medieval Farmer. As the economy of the individual farmer positively affects the economy of the village, it is not surprising that Economy of Village is recurring in all loops concerning the farmer. The economy of the village allows the farmer to use tools, animals, it raises the price of goods, and positively affects the economy of the lord thus providing other benefits such as protection and lowered rent rates. It should be noted that the village’s economy has a much greater effect on the farmer’s economy, than vice versa. It should also be noted that farmers seldom were able to produce surpluses of note [16]. Normally, one-fourth of the harvest was used as seeds. Another one-fourth to two-fourths were paid as rent, and what was left was normally eaten. Economic growth was driven by farmers' ability to produce more than was consumed, which, up to the late middle ages, seldom happened. Also, even if one farmer’s economy is boosting, it might only have a marginal effect on the economy of the village. The model contains few negative feedback loops, but a large amount of positive feedback loops.
Future Improvements
For the sake of simplicity, the model is far from complete. There are several areas were the model could be improved upon. For example, we might consider a lord who lives an extravagant lifestyle, extorting his subjects for resources. In this case, if the village economy is good, it might not affect the rates for renting land, or even increase them. Furthermore, by introducing a limited supply of land to the model, we would eventually see how rent prices would rise when the economy of the village is booming. This would cause a negative feedback loop, which eventually bust the village and farmer economy. The availability of other resources, such as fresh water or fish, would also help enrich the model. Finally, the effect of war on the economy would be interesting to consider. It might increase the frequency of pillaging, cause conscription of villagers, causing the number of labourers to fall, and finally increase the rates imposed by the lord. All these factors are more closely related to the economy of the village, which is why I kept them out of my submitted model.
Citations
- http://www.dictionary.com/browse/middle-ages/
- Clifford R. Backman: The World of Medieval Europe p. 156 - 167
- Clifford R. Backman: The World of Medieval Europe p. 156
- Clifford R. Backman: The World of Medieval Europe p. 158
- https://www.reference.com/business-finance/prices-determined-market-economy-7c77d66a162ba239
- Clifford R. Backman: The World of Medieval Europe p. 156
- Clifford R. Backman: The World of Medieval Europe p. 158
- Clifford R. Backman: The World of Medieval Europe p. 158
- Clifford R. Backman: The World of Medieval Europe p. 159 - 160, 337
- Clifford R. Backman: The World of Medieval Europe p. 160, 337
- Clifford R. Backman: The World of Medieval Europe p. 164
- Clifford R. Backman: The World of Medieval Europe p. 333
- Clifford R. Backman: The World of Medieval Europe p. 164
- Clifford R. Backman: The World of Medieval Europe p. 156 - 158, 164
- Clifford R. Backman: The World of Medieval Europe p. 156 - 158, 164
- Clifford R. Backman: The World of Medieval Europe p. 160