Hybrid Work Dynamics
Contents
Introduction and Problem Definition
The global shift towards flexible work arrangements, driven by technological advancements and evolving employee preferences, has led organizations to explore various work models, including fully remote, hybrid, and fully in-office setups. Each model presents unique challenges and opportunities, particularly concerning collaboration, employee satisfaction, productivity, and cost-efficiency. The aim of this project is to develop a system dynamics model using Vensim PLE to simulate the long-term impacts of these work models. The simulation is grounded in quantitative data from various research studies and insights derived from qualitative analyses of 50 academic papers. The findings can guide organizations in making informed decisions about work arrangements to optimize employee well-being, productivity, and cost-efficiency.
Methodology
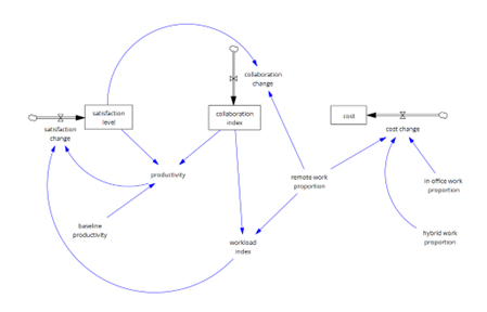
The project employs a system dynamics approach using Vensim PLE. The model incorporates key variables such as collaboration index, satisfaction level, productivity, workload index, and cost. Feedback loops and stock-and-flow structures are used to simulate interactions over time.
Key Variables
- Collaboration Index: Reflects the level of teamwork and knowledge sharing, influenced by the work mode and satisfaction level.
- Satisfaction Level: Indicates employee morale, influenced by workload, collaboration opportunities, and work mode.
- Productivity: Represents the output of employees, affected by collaboration and satisfaction.
- Workload Index: Measures the perceived workload, with higher values reducing satisfaction.
- Cost: Tracks operational expenses for each work mode.
Data for Equations
- 13% productivity increase with satisfied employees (University of Oxford, 2019).
- 17% productivity boost due to collaboration (ResearchGate; Flair; Zoom n.d.).
- 28% higher workload perceived in remote work (Zoom n.d.).
Model Description
The simulation model is structured into three primary components:
Stock-and-Flow Structure
- Satisfaction Level: Stock with inflows and outflows based on collaboration and workload.
- Collaboration Index: Stock influenced by satisfaction and remote work proportion.
- Cost: Stock tracking cumulative expenses for each work mode.
Feedback Loops
- Positive Feedback Loop: Higher collaboration leads to increased productivity, boosting satisfaction, which further enhances collaboration.
- Negative Feedback Loop: Excessive workload reduces satisfaction, leading to lower productivity and further dissatisfaction.
Equations
- Productivity: Productivity = Baseline Productivity * (1 + 0.13 * Satisfaction Level) * (1 + 0.17 * Collaboration Index)
Productivity scales with baseline productivity, increasing proportionally to improvements in satisfaction and collaboration.
- Collaboration Change: Collaboration Change = Satisfaction Level - Remote Work Proportion
Collaboration change depends on satisfaction but is negatively influenced by the proportion of remote work.
- Cost Change: Cost Change = (Remote Work Proportion * 50) + (Hybrid Work Proportion * 70) + (In-Office Work Proportion * 100)
Cost change is weighted by the proportions of employees in remote, hybrid, and in-office setups, reflecting the varying expenses of each model.
Results and Analysis
The simulation was run under three scenarios to explore the dynamics of fully remote, hybrid, and fully in-office work models over 24 months:
Scenario 1: Fully Remote
Key Findings:
- Collaboration index and satisfaction level declined steadily.
- Productivity showed a downward trend due to limited interaction.
- Costs remained the lowest across scenarios.
Implications:
- Fully remote setups require investments in collaboration tools and team-building initiatives to mitigate declines in collaboration and satisfaction.
Scenario 2: Hybrid
Key Findings:
- Collaboration and satisfaction remained relatively stable.
- Productivity showed minimal decline, indicating a balance between flexibility and teamwork.
- Costs were moderate, reflecting a balance between remote and in-office expenses.
Implications:
- Hybrid work offers the best trade-off between productivity, cost, and satisfaction but requires careful management of employee expectations and equitable policies.
Scenario 3: Fully In-Office
Key Findings:
- Collaboration index remained stable or slightly improved.
- Satisfaction level improved slightly, but costs were the highest.
- Productivity increased due to high collaboration levels.
Implications:
- Fully in-office setups maximize collaboration and productivity but at a significant cost. Suitable for organizations prioritizing teamwork and innovation over cost-efficiency.
Qualitative Insights from Academic Research
In addition to the simulation findings, qualitative insights derived from 50 academic papers provide valuable context for understanding hybrid work dynamics. Remote work initially boosts productivity due to the flexibility it offers but tends to result in declining collaboration and satisfaction over time. This decline is primarily attributed to isolation and limited opportunities for knowledge sharing (Arata, 2024; Kocot et al., 2021; Neumayr et al., 2021). Hybrid work strikes a balance by allowing focused tasks to be completed remotely while facilitating social interaction and collaboration during in-office days. However, its success depends on setting clear expectations, ensuring fairness, and providing adequate technological support (Samimi & Koksal, 2022; Bergefurt, 2024; Öqvist & Olander, 2021). Fully in-office work encourages spontaneous collaboration and knowledge sharing, yet it can lead to distractions if workspaces are not designed to support both individual and collaborative tasks (Bernstein et al., 2018; Haynes, 2008; Heerwagen et al., 2004). The relationships and feedback loops among collaboration, satisfaction, productivity, and cost-efficiency highlight critical dynamics. Collaboration is a key driver of innovation and productivity but requires careful management to avoid distractions that can reduce individual output (Yang et al., 2021; Kumar & Zaheer, 2019; Heerwagen et al., 2004). Employee satisfaction is highest when flexibility and social interaction are well-balanced but declines with isolation or work-life imbalance (Arata, 2024; Papadia & Papadopoulos, 2022; Irving, 2016). From a cost perspective, remote work is the most cost-efficient model, while hybrid work balances cost and performance effectively, and in-office work incurs the highest operational expenses (Santos & Fernandes, 2019; Zoller & Boutellier, 2013; Waongenngarm et al., 2018). To address these challenges and optimize outcomes, actionable recommendations include investing in collaboration tools and team-building initiatives for remote setups (Rempe & Heisig, 2021; Neumayr et al., 2021; Deshpande et al., 2016), creating equitable policies and providing robust technological support for hybrid models (Fu et al., 2018; Öqvist & Olander, 2021; Samimi & Koksal, 2022), and designing flexible, distraction-free workspaces for in-office environments (Bernstein et al., 2018; Haynes, 2008; Heerwagen et al., 2004).
Conclusion
The simulation and qualitative findings share several similarities. Both approaches agree on the trends of collaboration, satisfaction, and productivity across various work modes, consistently identifying hybrid work as the optimal balance. Collaboration plays a critical role in driving productivity, as both simulation and qualitative findings suggest. However, remote setups face significant challenges in maintaining collaboration without deliberate interventions, such as enhanced communication tools and team-building strategies. In terms of satisfaction and work-life balance, hybrid setups offer the best balance between flexibility and interaction, a conclusion supported by both simulation data and qualitative analysis. This model effectively combines the advantages of both remote and in-office work. Finally, the trade-offs between cost and performance also align closely in the analyses, with hybrid models emerging as the most balanced approach, offering moderate costs alongside high productivity and satisfaction levels.
Code
Media:Tara04_work_dynamics.mdl
Sources
Arata, S. (2024). Office environment and workers’ productivity in the era of hybrid work: analysis considering office environment and home environment. IOP Conference Series: Earth and Environmental Science, 1363(1), 012112.
Bernstein, E., Turban, S., Lee, B., & Sharar, M. (2018). The impact of the ‘open’ workspace on human collaboration. Philosophical Transactions of the Royal Society B: Biological Sciences, 373(1753), 20170239.
Bergefurt, L. (2024). How does the physical workplace support hybrid working? Analyzing the relationships between workspace typology, activity support and employee productivity. Building and Environment, 261, 111729.
Deshpande, A., Sharp, H., Barroca, L., & Gregory, P. (2016). Remote working and collaboration in agile teams. In International Conference on Information Systems.
Flair. (n.d.). Team building statistics. Retrieved from https://flair.hr/en/blog/team-building-statistics/
Fu, Y., Reina, L. P., & Brockmann, P. (2018). Teaching global software engineering: Experience report comparing distributed, virtual collaborative courses at the bachelor’s and master’s degree levels. In Proceedings of the 3rd European Conference of Software Engineering Education (pp. 34–38).
Haynes, B. P. (2008). The impact of office layout on productivity. Journal of Facilities Management, 6(3), 189–201.
Heerwagen, J. H., Kampschroer, K., Powell, K. M., & Loftness, V. (2004). Collaborative knowledge work environments. Building Research & Information, 32(6), 510–528.
Irving, G. L. (2016). A multi-level analysis of collaboration in open-plan office environments. (Unpublished doctoral dissertation). University of Queensland, St Lucia, Australia.
Kocot, D., Maciaszczyk, M., Kocot, M., Kwasek, A., & Depta, A. (2021). Does working from home increase labor productivity? Evidence from Poland during the COVID-19 pandemic. The European Research Studies Journal, 24(3B), 438–455.
Kumar, P., & Zaheer, A. (2019). Ego-network stability and innovation in alliances. Academy of Management Journal, 62(3), 691–716.
Neumayr, T., Saatçi, B., Rintel, S., Klokmose, C. N., & Augstein, M. (2021). What was hybrid? A systematic review of hybrid collaboration and meetings research. Proceedings of the ACM on Human-Computer Interaction, 1(CSCW2), 1–44.
Öqvist, A., & Olander, J. (2021). Hybrid work and its impact on job satisfaction, communication and collaboration, and performance. (Unpublished master’s thesis). Linnaeus University, Växjö, Sweden.
Papadia, P., & Papadopoulos, C. (2022). The impact of remote working on productivity and collaboration. (Unpublished master’s thesis). Blekinge Institute of Technology, Karlskrona, Sweden.
Rempe, D. M., & Heisig, P. (2021). Remote collaboration and the digital divide: Who benefits from working at home? Sustainability (Switzerland), 13(15), 8396.
ResearchGate. (n.d.). Enhancing employee satisfaction and engagement to boost productivity: The role of leadership, culture, and recognition programs. Retrieved from https://www.researchgate.net/publication/384538072_ENHANCING_EMPLOYEE_SATISFACTION_AND_ENGAGEMENT_TO_BOOST_PRODUCTIVITY_THE_ROLE_OF_LEADERSHIP_CULTURE_AND_RECOGNITION_PROGRAMS
Samimi, A. J., & Koksal, C. (2022). Impact of hybrid work model on employee productivity and work-life balance: A systematic literature review. JPAIR Multidisciplinary Research, 50, 163–174.
Santos, P. A., & Fernandes, A. I. (2019). Does working from home improve firm performance? Evidence from Portugal. SSRN Electronic Journal.
University of Oxford. (2019, October 24). Happy workers are 13% more productive. Retrieved from https://www.ox.ac.uk/news/2019-10-24-happy-workers-are-13-more-productive
Waongenngarm, P., Areeruk, K., & Jullerat, P. (2018). The effectiveness of breaks during prolonged computer work for musculoskeletal symptoms and work productivity in office workers: A systematic review and meta-analysis. Applied Ergonomics, 68, 230–239.
Yang, L., Holtz, D., Jaffe, S., Suri, S., Sinha, S., & Wang, Y. (2021). The effects of remote work on collaboration among information workers. Nature Human Behaviour, 5(11), 1312–1323.
Zoller, F. A., & Boutellier, R. (2013). Design principles for innovative workspaces to increase efficiency in pharmaceutical R&D: Lessons learned from the Novartis campus. Drug Discovery Today, 18(7–8), 318–322.
Zoom. (n.d.). Workplace collaboration statistics. Retrieved from https://www.zoom.com/en/blog/workplace-collaboration-statistics/



