Koloběh uhlíku

From Simulace.info
Jump to: navigation, search

Tato stránka je slouží jako Výzkumná zpráva simulace "Koloběh uhlíku" k semestrálnímu projektu pro předmět 4IT495 Simulace systémů (LS 2012/2013) na VŠE v Praze.

Zadání

  • Název simulace: Koloběh uhlíku
  • Předmět: 4IT495 Simulace systémů (LS 2012/2013)
  • Autor: Marta Machová
  • Typ modelu: Systémová dynamika
  • Modelovací nástroj: Vensim

Definice problému

Definice problému
Na planetě Zemi existuje několik základních, pro život na planetě nezbytných látek. Jedná se především o prvky kyslík, uhlík a sloučeninu vodu. Tyto látky v závislosti na čase a na rychlosti a intenzitě činnosti člověka a jeho nástrojů mění svou "podobu", resp. lokalizaci v rámci planety. Tato změna umístění s sebou nese přeměnu těchto látek z chemického hlediska a z těchto nových chemických vlastností vyplývající inklinace ke zmíněnému umístění. Jedná se o navázání na litosféru, hydrosféru, atmosféru či biosféru. V těchto jednotlivých sférách se vyskytují zmíněné "látky" či prvky v různých podobách, různě pevně "zabudované" dle konkrétních sloučenin, do kterých se zaintegrují. Dynamiku změn sloučenin (kvalitativních) a tím i skupenství lze namodelovat a sledovat kvantitativní změny poměrů jednotlivých "forem" (sloučenin, skupenstvích). Tyto systémy jsou v přírodě přirozené, ale činností člověka se "rozházely" více méně rovnovážné poměry těchto jednotlivých forem. Před počátkem velmi intenzivní činnosti člověka, jaká je dnes, byly tyto cykly samoregulované a dokázaly se z určitého vyvážení dostat zpět do rovnovážného stavu. Ale pokud je příliš veliký tlak na jednu stranu vah, je potřeba dát druhé straně čas a možnost, aby misky zpětně vyrovnala.

Cíl simulace
Cílem simulace je namodelovat cyklus uhlíku v přírodě ve všech jeho podobách, do kterých se dostává, zobrazit jednotlivé objemy v různých skupenstvích a formách. Experimenty by měly ukázat predikci vývoje těchto množství a dosažení možných hranic.

Metoda

Metoda - diskuse možností řešení, výběr metody a prostředku (metod a prostředků) řešení, zdůvodnění výběru (jinými slovy, proč to chcete řešit tak, jak to chcete řešit, jaké jsou jiné alternativy a proč je ta Vámi zvolená pro tuto úlohu nejvhodnější)

Model

Na planetě Zemi je jedním z nejdůležitějších prvků uhlík. Tvoří základní stavební kámen všech organických sloučenin a tím i všech živých organismů na této planetě. Může se vyskytovat ve čtyřech zemských vrstvách, sférách. Konkrétně v atmosféře, hydrosféře, litosféře a biosféře.

Forma uhlíku v jednotlivých sférách (pools)

"Úložiště" - resp. obecné umístění uhlíku v rámci "sferického" rozdělení

Atmosferický Uhlík

V atmosféře se vyskytuje uhlík ve formách:

  • CO2 (0,037%-0,04%) (750GigaTun=miliardy tun, změna +3,2za rok)
  • methan (0,004%) (produkt rozkladu látek biogen.původu-bioplyn či jako produkt metabolismu velkých přežvýk., z termitišť a rýžovišť)
  • antropogenní chlor-fluorované uhlovodíky

Hydrosferický uhlík

Ve vodách se vyskytuje uhlík v možství (36gigatun) (28mg/l) ve formách:

  • rozpuštěný organický uhlík ve vodě (méně než 700gt)
    • rozpuštěný oxid uhličitý
    • rozpuštěný methan v některých jezerech
  • organická hmota-mořská biota (3gt)
  • sedimenty (150gt) (roční přírustek 0.2gt)
  • hluboký oceán (38100gt)
  • povrch oceánu (1020gt)

Litosferický uhlík

V půdě se vyskytuje uhlík v množsvtí (1580Gt+sedimenty 70Gt)(200–800 ppm (mg/kg) ve formách:

  • sedimenty
    • uhličitany, látky s obsahem uhlíku, fosilní paliva (4000gt) (v ropných produktech-mj.methan CH4, hoření: CH4+2O2-CO2+H2O),
      • methan: zemní plyn, důlní plyn, ropa

Biosferický uhlík

V biosféře se vyskytuje uhlík v množství(1900gigatun) ve formách:

  • těla roslin (610Gt)
  • těla živočichů (např. v lidském těle 18,5 % hmotnosti, v sušině víc)

Procesy

Dýchání

=respirace=ventilace

- proces výměny plynů, zejm. O2 a CO2 mezi organismem a externím prostředím (těla živočichů)

- organické molekuly se rozkládají na vodu a CO2 (C6H1206+6O2->6CO2+6H2O+energie)

- CO2 se dostává do atmosféry (60Gt vydechnou rostliny)

Spalování

- CO2 se dostává do atmosféry

  • organického materiálu
  • fosilních paliv (=ropa, uhlí, zemní plyn) se rozpadají organické látky, které se ukládaly miliony let v biosféře (5,5Gt-6Gt/rok z fosilních paliv do atmosféry)

Fotosyntéza

- množství 0.5gt CO2/rok se z atmosféry dostává fotosyntézou do těl rostlin (=autotrofní organismy) - ty pohlcují CO2 a mění ho na sacharidy a zároveň vylučují kyslík. (dále se sacharidy mění na škrob, bílkoviny, tuky aj. organické látky)

- tento proces probíhá v tmavé fázi: 6CO2+12H2O->C6H1206+6O2+6O2+6H20

- co2 se zde podílí na vytváření rostlinných tkáních (z atmosféry do biosféry)

- nejrychlejší je tento proces u lesů (+jiných biotopů), kde probíhá rychlý růst nové biomasy

Příjem z potravy

- z rostliných a zvířecích těl se dostává do těl živočichů (potravní řetězec)

- uhlík v sacharidech a bílkovinách

Rozpouštění atmosferického CO2 do mořské vody

- čím je voda chladnější, tím více CO2 může pohltit

Pohlcování CO2 fytoplanktonem

- fytoplankton(řasy, sinice) do svých tkání a schránek integrují uhlík

- děje se tak ve vyších vrstvách oceánu, ty pak klesají ke dnu jako sedimenty a zvětrávají

Zvětráváním křemičitých hornin

- zvětrávání schránek se děje pomocí kyseliny uhličité (H2CO3) a uvolňují se hydrogenuhličitany (HCO3-), na dně se pak usazují nánosy uhličitanů (např. vápence-CaCO3)

Rozkládání rostlinné a živočišné biomasy

  • pomocí hub a bakterií a za přítomnosti O2 se mění organické látky na CO2
  • anaerobní, za nepřítomnosti O2 se mění organické látky na methan (CH4)(v ropě, zemním plynu, důlním plynu-v litosféře),(bioplyn u přežvýkavců-vstupuje do atmosféry se v atmosféře)

Sopečné erupce

-které obsahují mj. CO2 - kompenzuje úbytek uhlíku při zvětrávání

Důsledky přebytku či nedostatku C

-poměr CO2 ve vzduchu je stálý, při vysokém či malém obsahu CO2 se fotosyntéza sníží až zastaví

-methan patří mezi významné skleníkové plyny zvyšující teplotu zemské atmosféry (20x účinnější než CO2), obsah v atmosf. je ovšem asi 9x menší než CO2

Výsledky

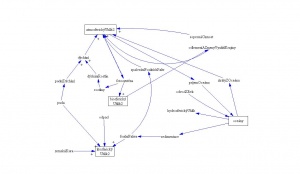
Casual loop diagram toků uhlíku v prostředí

Diagram zobrazuje různé životní formy (organismy), které zvyšují (případně snižují) stavy v jednotlivých poolech a přes jaké principy se tak děje. Zásadní je fakt, že snižovat CO2 a atmosféře dokáže pouze autotrofní organismy, které využívají CO2 jako vstupní sloučeninu pro fotosyntézu. C, které si poté rostliny z CO2 vyrobí, použijí jako stavební sloučeninu pro svá těla a tím zachovávají rovnováhu CO2 na planetě. Ostatní (nefotosyntetizující) organismy CO2 pouze produkují. Ostatní snižování stavů uhlíku je pouhé "uskladňování", nikoliv přeměna. Proto hrají autotrofní organismy podstatnou úlohu na udržování života na Zemi. Bez nich by se porušila koncentrace C02 (do fotosyntézy vstupuje CO2 a vystupuje O2) v atmosféře a vzduch by přestal být dýchatelný pro heterotrofní organismy.

  • toky uhlíku v nejběžnějších formách:
    • CO2, CH4, organické sloučeniny (např. C6H12O6)
Casual loop diagram koloběhu uhlíku

Kvantifikovaný stock&flow diagram uhlíkového cyklu

Stock and flow diagram koloběhu uhlíku

Závěr

I přes zdlouhavé úpravy v modelu, nastavování parametrů, vyhledávání dalších a dalších (lépe uchopitelných) studií o karbonovém cyklu, byly stále výsledky nereálné. I při krátkých časových (80, 100let) úsecích vždy velmi rychle docházelo k "přetečení" limitu a tudíž chybě modelu. Při volbě kratších časových úsecích vzrůstalo množství CO2 v jednotlivých úložištích exponenciálně. Je otázkou, zda studie, které byly pro model použité obsahují všechny relevantní údaje, protože pokud ano, tak samoregulace přírody je na vyšší úrovni, nežli dokážeme roboty nasimulovat, protože jakési rovnováhy se mi nepodařilo dosáhnout, oproti přírodě, která si ji bedlivě udržuje.

Carbonový cyklus na Zemi je pravděpodobně příliš komplexní, jelikož do něj vstupuje příliš mnoho faktorů a hráčů. Je obtížné některé faktory vynechat, protože potom by byla simulace nekompletní. Pro relevantní výsledky této simulace by nejspíš bylo vhodné s nějakým enviromentálním odborníkem usměrnit počet vstupujících faktorů.

Reference

Kód

File:Kolobeh uhliku-loop v2.mdl File:Kolobeh uhliku-stock flow v2.mdl