Simulace vývoje korálových útesů
Contents
Zadání
Název simulace: Simulace vývoje korálových útesů
Autor: Sára Osičková
Typ modelu: Systémová dynamika
Modelovací nástroj: Vensim
Definice problému
Korálové útesy představují jedny z nejcennějších ekosystémů naší planety, ale v posledních desetiletích jsou vystaveny značnému tlaku způsobenému lidskou činností a změnami životního prostředí. Při zvýšené kyselosti a teplotě vody, kterou způsobuje vysoké množství CO2 v atmosféře, dochází k jejich bělení a poté část korálů úplně umírá.
Tato semestrální práce si klade za cíl vytvořit simulaci na základě reálných hodnot jednotlivých proměnných, jak velký vliv má na úmrtnost korálových útesů vypouštění oxidu uhličitého do atmosféry a tudíž jak důležité bude v následujících letech snížit jeho emise.
Metoda
Pro simulaci vlivů na umírání korálových útesů byl vybrán softwarový nástroj Vensim, který umožňuje modelovat systémovou dynamiku. Díky tomuto nástroji je možné modelovat dynamické vztahy mezi proměnnými a lépe jim tak porozumět.
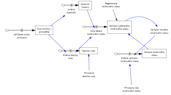
Model
Pro simulaci byl vytvořen nejdříve diagram kauzálních smyček, ze kterého poté vychází diagram stavů a toků. Oba modely jsou k dispozici v kapitole Kód.
Diagram kauzálních smyček
Diagram stavů a toků
Proměnné modelu
Přírůstek oxidu uhličitého
- Popis: konstanta, pomocí které můžeme při simulaci zjistit, jaký dopad má její zvyšování nebo snižování na zbylé proměnné (počáteční hodnota je 40, což je v gigatunách hodnota, dnešního vypouštění CO2 do ovzduší)
- Vzorec: 40
Oxid uhličitý v atmosféře
- Popis: Celkový stav oxidu uhličitého v atmosféře
- Vzorec: INTEG(přírůstek oxidu uhličitého, 0)
Změna kyselosti
- Popis: Navýšení zhruba 1 080 gigatun CO2 v atmosféře zvýší kyselost vody o 0,1 pH.
- Vzorec: Oxid uhličitý v atmosféře/10800
Kyselost oceánu
- Popis: Počáteční hodnota kyselosti oceánu je 8,1 pH. Zvyšování kyselosti pH vody snižuje.
- Vzorec: INTEG(-změna kyselosti, 8.1)
Změna teploty vody
- Popis: Navýšení zhruba 450 gigatun CO2 v atmosféře zvyšuje teplotu oceánu o 1°C.
- Vzorec: Oxid uhličitý v atmosféře/450
Přirozená teplota vody
- Popis: Přirozená teplota vody se pohybuje v rozmezí 20-29 °C.
- Vzorec: RANDOM UNIFORM( 20, 29, 1234)
Teplota vody
- Popis: Přirozená teplota vody spojená se změnami teploty vody z důvodu navýšení CO2 v atmosféře.
- Vzorec: INTEG(Změna teploty vody, Přirozená teplota vody)
Míra bělení korálového útesu
- Popis: Při zvýšení kyselosti o 0,1 pH nebo při zvýšení teploty vody o 1°C dojde průměrně k vybělení 10% korálových útesů. Pokud míra bělení přesáhne 1, tak zůstane hodnota 1, protože vyjadřuje, že už je 100% útesů vyběleno.
- Vzorec: IF THEN ELSE( ABS(Kyselost oceánu-8.1)/0.1*0.1 + (Změna teploty vody/1)*0.1 >1, 1, ABS(Kyselost oceánu-8.1)/0.1*0.1 + (Změna teploty vody/1)*0.1)
Regenerace korálového útesu
- Popis: Korálové útesy se regenerují z jejich bělení o 10-15% ročně.
- Vzorec: RANDOM UNIFORM( 0.1, 0.15, 1234)
Velikost vyběleného korálového útesu
- Popis: Celková velikost vyběleného korálového útesu v km2
- Vzorec: INTEG(Velikost korálového útesu*Míra bělení korálového útesu - Velikost vyběleného korálového útesu*Regenerace korálového útesu)
Velikost mrtvého korálového útesu
- Popis: Ze všech vybělených korálů zemře 5-20%.
- Vzorec: RANDOM UNIFORM( 0.05, 0.2, 1234)*Velikost vyběleného korálového útesu
Změna velikosti korálového útesu
- Popis: Celková plocha odumřelých korálů.
- Vzorec: Velikost mrtvého korálového útesu- Přirozený růst korálového útesu
Přirozený růst korálového útesu
- Popis: Korálové útesy rostou o 1-3 cm ročně.
- Vzorec: RANDOM UNIFORM(1e-05, 3e-05, 1234)
Velikost korálového útesu
- Popis: Celková velikost živého korálového útesu. Počáteční hodnota je nastavena na velikost Velkého bariérového útesu 334 000 km2, což je největší korálový útes na planetě.
- Vzorec: INTEG(IF THEN ELSE(Velikost korálového útesu-Změna velikosti korálového útesu <= 0, 0, - Změna velikosti korálového útesu), 334000)
Výsledky
Při nastavené hodnotě přírůstku oxidu uhličitého na 40 gigatun ročně (hodnota aktuálního přírůstku na naší planetě) ze simulace vychází, že korálový útes odumře do 17 let, což se shoduje i s odbornými předpoklady, které předpovídají úplné vyhubení korálových útesů do roku 2050, pokud se nezmění nárůst CO2 v atmosféře.
Při nastavené hodnotě přírůstku oxidu uhličitého na 20 gigatun ročně (polovina aktuální situace), vychází ze simulace, že k vyhubení většiny korálového útesu dojde za 22 let, tudíž rychlost jejich vymírání se sníží o téměř 30%.
Při nastavené hodnotě přírůstku oxidu uhličitého na 60 gigatun ročně by došlo k většinovému vyhubení korálového útesu za 14 let.
Závěr
Z výsledků simulace vyplývá, že emise CO2 do atmosféry mají zásadní vliv na rychlost vymírání korálových útesů. Přestože při snížení vypuštěného CO2 do atmosféry na polovinu nynějších hodnot zvýší životnost útesu pouze o 5 let, může tento čas být zásadní vzhledem k pokrokům vědců, kteří zkoumají různé možnosti záchrany korálových útesů.
Kód
File:Vyvoj koraloveho utesu.zip
Zdroje
- https://www.climatefoundation.org/reversing-coral-bleaching.html?gad_source=1&gclid=CjwKCAjwi_exBhA8EiwA_kU1Mn29cECn6ZAe5bbSqClNxABvD8Ic7PTnx93Z5tGExSb2kSquoM8LpBoCkQ8QAvD_BwE
- https://climate.nasa.gov/explore/ask-nasa-climate/3290/vanishing-corals-part-two-climate-change-is-stressing-corals-but-theres-hope/
- https://www.cnbc.com/2023/08/16/record-ocean-temperatures-why-they-happen-how-they-hurt.html
- https://plus.rozhlas.cz/na-koralech-zavisi-podmorsky-zivot-jenze-jich-rychle-ubyva-a-blednou-pomoc-hleda-8284983
- https://www.ucsusa.org/resources/co2-and-ocean-acidification
- https://www.czechspaceportal.cz/oceany-pohlcuji-vice-uhliku-nez-jsme-ocekavali/
- http://www.geology.cz/svet-geologie/poznej-geologii/geologicka-temata/ukladani-co2#
- https://www.europarl.europa.eu/RegData/etudes/STUD/2018/626092/IPOL_STU(2018)626092_EN.pdf
- https://www.diversden.com.au/travel-guide/weather/
- https://www.climate.gov/news-features/understanding-climate/climate-change-atmospheric-carbon-dioxide
- https://www.statista.com/chart/27539/size-of-shallow-water-coral-reefs-in-comparison-to-country-sizes/
- https://www.denik.cz/ze_sveta/barierovy-utes-v-ohrozeni-unesco.html